Practical Software Engineering Workflow
How software engineer GSD!
How do software engineers work?¶
They use issue/ticket management system to track their work.
Github Issues and Jira
The examples are Github Issues and Jira.

Listing of issues can be displayed in kanban boards.
Kanban Boards

Why do Software Engineers Work like this?¶
Scrums
One example of "agile" ways of working and it looks like this.

What is Git?¶
Git is a
- version control system
- tools for coordinating work for different changes
Main Parts of Git¶
Main Parts of git:
- Change Node (commit node)
- Branch

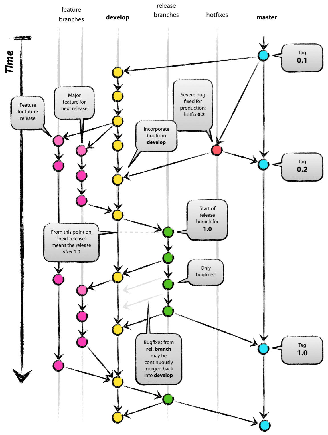
Git Different Versions¶
Software Versions

Nodes - Representation of a change (commits + merge)
Main/Master: - Branch usually as production or deployed
Development Branch - Branch used for development Used for compiling features for a release
Feature Branch - Branch used for development for a particular issue
GitHub and Code Repositories¶
GitHub - Place to hold code repositories
Repositories - Place where codes are stored with different versions
INTERACTIVE WORKSHOP TIME !!!!¶
- Do the following from codersforcauses/software-engineering-practices-demo-2024-summer: Demonstration of software engineering practices (github.com):
- Look at the GitHub issues
- Assign yourself an issue
- Clone repo with
git clone https://github.com/codersforcauses/software-engineering-practices-demo-2024-summer.git - Create a branch with the following format s{Issue Number}-{Issue Name}.
git checkout -b {Issue Number}-{Issue Name} - Create the change to satisfy or complete the github issue
- Commit (package) the change
git commit -m "{insert message here}"and push git push. - Create a pull request and request for a reviewer from CFC peeps